网站首页
关于华翰
华翰简介
华翰寄语
部门设置
学术合作
华翰资讯
华翰讯息
学术活动
培训活动
业务介绍
博物馆全过程咨询
展陈大纲编制
展览全过程服务
博物馆托管运营
文物修复与复仿制
服务方式及费用
经典案例
全过程咨询案例
展陈大纲编制案例
展览服务案例
博物馆运营管理
文物修复与复仿制
科研学术
科研项目
学术文章
博物馆谁在说
小杜聊文博
招贤纳士
联系我们
网站首页
>
华翰资讯
>
科研学术
>
科研项目
中国大百科全书编撰工作
发布时间:2019年04月25日13:56:22
点击次数:1480
【
打印此页
】
【
关闭
】
分享到:
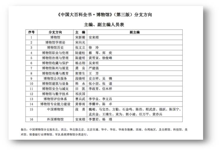
研究院参与了《中国
大百科全书》(博物馆建筑分卷)和(博物馆治理与管理分卷)的撰写工作。
上一条:
新疆自治区博物馆展示多样化课题研究
下一条:
研究院员工到广福观参观及听取展览内容讲解
发表评论
查看评论
文明上网理性发言,请遵守评论服务协议。
首页
上一页
下一页
尾页